3月15日,“潍柴动力杯”南京航空航天大学第十九届大学生节能减排社会实践与科技竞赛决赛暨全国大学生节能减排社会实践与科技竞赛校内选拔赛在明故宫校区顺利举行。本次赛事由教务处、校团委主办,能源与动力学院承办。来自全校各学院的84支参赛队伍同台竞技,参赛规模再创新高。


评审过程中,专家们围绕作品的创新性、科学性、工程可行性、节能环保效果以及社会价值等方面进行综合评议,并结合团队现场展示与答辩情况进行评分。交流环节中,评委老师还针对项目的技术方案和后续完善方向提出了具体建议,为团队进一步优化作品提供了参考。

本届竞赛作品覆盖能源利用效率提升、清洁能源应用与节能技术创新等多个方向,有围绕风能、太阳能等可再生能源利用的装置结构优化,也有建筑节能与能源系统优化的解决方案,还有氢能与储能技术的相关探索。参赛团队结合专业背景与实际应用场景,提出了多样化的技术方案与设计思路。

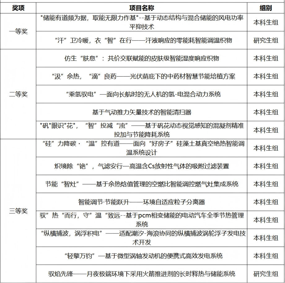
经过现场展示与答辩评审,本次比赛最终评选出一等奖2项、二等奖5项、三等奖8项、优胜奖62项。参赛团队将在老师的指导下继续完善项目,并参加江苏省大学生节能减排社会实践与科技竞赛,决出的15支一、二、三等奖团队将被推荐参加第十九届全国大学生节能减排社会实践与科技竞赛。

全国大学生节能减排社会实践与科技竞赛由教育部高等学校能源动力类专业教学指导委员会指导,全国大学生节能减排社会实践与科技竞赛委员会主办,是面向高校学生开展节能减排科技创新实践的重要赛事之一。学校每年通过校赛进行选拔和组织,为学生参与更高层级竞赛提供准备和交流平台。