首页
学院概况
学院简介
系部介绍
领导团队
科室设置
学科建设
学科概况
国家重点学科
省优势学科
师资队伍
师资概况
教师名录
人才培养
本科生培养
研究生培养
学生工作
科学研究
科技成果
科研基地
科研管理
质量管理
保密管理
国际合作
国际合作概况
国际合作项目
外事指南
党群工作
学院党委
工作动态
校友专栏
校友风采
航心基金
制度规范
学院文件
实验室安全管理
人事工作
人才培养
综合能源研究院
研究院概况
新闻动态
合作交流
常用下载
学院概况
学院简介
系部介绍
领导团队
科室设置
行政机构
党政办公室
学科科研保密办公室
教学办公室/教师发展中心
实验室管理办公室
分团委/学生工作办公室
国际合作办公室
思政与教育教学中心
综合能源研究院办公室
岗位设置
学科建设
学科概况
国家重点学科
省优势学科
师资队伍
师资概况
教师名录
内流与叶轮机械系
教授
副教授
讲师
强度与振动工程系
教授
副教授
讲师
控制工程系
教授
副教授
讲师
燃烧传热与热能系
教授
副教授
讲师
车辆工程系
教授
副教授
讲师
人才培养
本科生培养
专业介绍
制度文件
专业建设与课程建设
教学规范与教学档案
专业认证
毕业要求观测点
飞行器动力工程
能源与动力工程
车辆工程
本科教育教学审核评估
基本科研能力训练
虚拟仿真实验课程
研究生培养
学位授予
招生信息
培养工作
常用下载
学生工作
科学研究
科技成果
科研基地
科研管理
质量管理
保密管理
国际合作
国际合作概况
国际合作项目
外事指南
党群工作
学院党委
工作动态
校友专栏
校友风采
航心基金
制度规范
学院文件
实验室安全管理
人事工作
人才培养
综合能源研究院
研究院概况
研究院简介
领导机构
学术委员会
新闻动态
合作交流
常用下载
人才培养
|-
本科生培养
|-
研究生培养
-
学位授予
-
招生信息
-
培养工作
-
常用下载
|-
学生工作
招生信息
当前位置:
首页
人才培养
研究生培养
招生信息
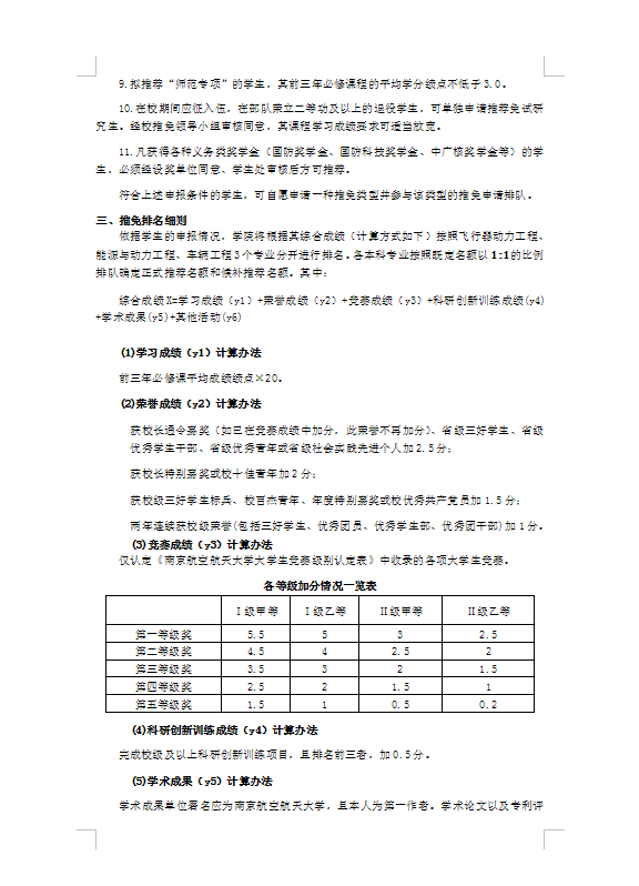
关于2018届本科毕业生推荐免试攻读硕士学位研究生的工作细则
时间:2017-09-09
作者:
审核:
来源:2能源与动力学院
点击:
788
次
学院概况
学院简介
系部介绍
领导团队
科室设置
学科建设
学科概况
国家重点学科
省优势学科
师资队伍
师资概况
教师名录
人才培养
本科生培养
研究生培养
学生工作
科学研究
科技成果
科研基地
科研管理
质量管理
保密管理
国际合作
国际合作概况
国际合作项目
外事指南
党群工作
学院党委
工作动态
校友专栏
校友风采
航心基金
制度规范
学院文件
实验室安全管理
人事工作
人才培养
学术交流
安全管理
党群工作
实验室安全
友情链接
--校内链接--
南京航空航天大学
--校外链接--
北京航空航天大学
西北工业大学
哈尔滨工业大学
北京理工大学
南京理工大学
哈尔滨工程大学
关注微信公众号